兽医所揭示宿主抵御病毒新策略

发布时间:2026-03-05 14:07 来源:兽医所 浏览次数:
分享:

  猪δ冠状病毒(PDCoV)是一种新发肠道冠状病毒,主要导致新生仔猪严重腹泻、呕吐、脱水和死亡,对全球养猪业带来巨大经济损失。PDCoV能跨种属感染鼠、牛、鸡等物种,给公共卫生安全带来潜在的威胁。因此,阐明PDCoV感染与致病机制,对PDCoV防控至关重要。

  程序性细胞死亡是宿主抵御病毒感染的有效策略。PANoptosis是一种新发现的炎性细胞死亡模式,同时整合了凋亡、焦亡和坏死性凋亡的特征,其核心机制是PANoptosome复合物的动态组装。A20是一种经典的泛素编辑酶,通过其去泛素化活性负调控程序性细胞死亡。但A20是否参与病毒感染诱导的PANoptosis调控,以及在抵御PDCoV释放中的作用,仍有待系统阐明。

  近日,江苏省农业科学院兽医所李彬研究员团队在PDCoV致病机制研究方面取得重要进展,研究成果以题为“A20 restricted PDCoV release through negative regulation of PANoptosis”在线发表于国际期刊《mBio》。该研究首次系统阐明了A20通过去泛素化RIPK3负调控PANoptosis,进而限制PDCoV释放,揭示了病毒释放依赖于PANoptosis晚期介导的质膜破裂而非直接孔道穿出的分子机制。

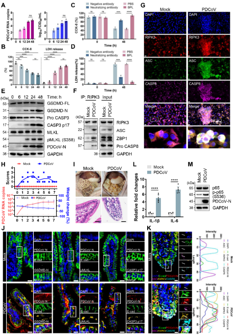
  研究团队首先证实,PDCoV感染猪肠上皮细胞(IPEC-J2)可同时激活GSDMD切割、Caspase-3活化和MLKL磷酸化,且RIPK3Caspase-8、ASC、ZBP1形成复合物,表明PDCoV诱导典型的PANoptosis。在仔猪感染模型中,小肠上皮细胞同样检测到PANoptosis标志物的表达及PANoptosome组分的共定位,证实该过程在体内外保守存在。



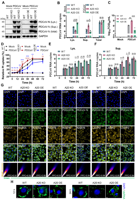
        研究进一步发现,A20缺失导致细胞内病毒蛋白水平降低而上清中病毒蛋白水平升高,A20过表达则呈现相反趋势,而总病毒产量无显著差异,表明A20不影响病毒复制效率,而是改变病毒释放途径。动力学分析显示,病毒释放与细胞膜破裂时间高度吻合,A20缺失加速细胞膜破裂过程,促进病毒释放。值得注意的是,GSDMD-N寡聚化形成的孔道直径约10–20 nm,而PDCoV病毒粒子直径约58–70 nm,远超出孔道通透极限。利用甘露醇构建高渗环境对抗膜破裂,可显著抑制病毒释放,而GSDMD/MLKL双靶点抑制剂NSA处理仅产生部分抑制效应,证实PDCoV释放主要依赖于PANoptosis晚期介导的质膜破裂,而非直接通过膜孔道穿出。






     综上所述,该研究首次系统阐明了A20通过去泛素化RIPK3负调控PANoptosis、限制PDCoV释放的分子机制,揭示了病毒释放依赖于PANoptosis晚期介导的质膜破裂而非直接孔道穿出。研究成果不仅深化了对肠道冠状病毒致病机理的理解,更为靶向细胞死亡通路的抗病毒干预策略提供了重要的理论基础和潜在靶点。

江苏农科院兽医所动物腹泻病防控创新团队卢春雨博士研究生为论文第一作者,李彬研究员和李基棕研究员为论文共同通讯作者。该研究得到了十四五国家重点研发计划、国家自然科学基金等项目的资助。

文章链接:https://journals.asm.org/doi/10.1128/mbio.00081-26


【打印此页】 【关闭窗口】