轮状病毒(rotavirus,RoV)是引起婴幼儿及仔猪、犊牛等幼龄动物发生严重腹泻的人畜共患病原,危害人类健康和畜牧业发展,造成巨大经济损失。导致仔猪水样腹泻的猪轮状病毒(PoRV)目前在临床上呈现阳性检测率居高不下、基因型愈发复杂的流行态势,流行病学调查结果显示G9型PoRV已成为临床优势流行毒株,其次是G5和G4型毒株。疫苗是防控PoRV最有效的手段,但是目前商品化疫苗只包含了G5型毒株,面对临床上流行的不同亚型的病毒,现有疫苗交叉保护效果不理想,亟需开发新型多价广谱疫苗。
近日,兽医所李彬研究员团队通过PoRV反向遗传操作系统在三价重组基因工程疫苗研制方向取得新进展,研究成果以题为“Simultaneous expression of three G genotypes of VP7 proteins in a recombinant porcine rotavirus confers protective immunity against multiple rotavirus infections”在线发表于国际病毒学权威期刊《Journal of Virology》。

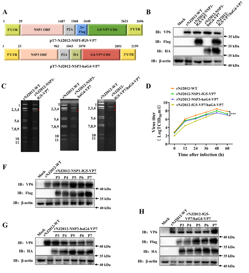
研究人员首先构建了G9P [7]基因型NJ2012株PoRV的反向遗传操作系统,并利用了NSP1和NSP3开放阅读框内可稳定表达异源基因的特点,将G5基因型VP7基因插入NSP1基因片段,将G4基因型VP7基因插入NSP3基因片段,成功构建G5/9二价重组病毒rNJ2012-NSP1-fG5-VP7、G4/9二价重组病毒rNJ2012-NSP3-haG4-VP7和G4/5/9三价重组病毒rNJ2012-fG5-VP7/haG4-VP7。为了评估这些多价重组病毒的免疫原性,研究人员用重组病毒和野生型病毒制备成疫苗免疫4周龄小鼠。结果发现,主动免疫后实验组均能产生高水平的免疫应答,其中三价重组病毒疫苗免疫组综合效果最优。

为进一步评估该新型疫苗对动物的被动保护效果,研究人员进行了妊娠母鼠的免疫实验,攻毒实验结果显示,三价重组疫苗免疫组所产5日龄乳鼠的腹泻率、排毒量及肠道病理损伤均显著降低,且针对临床上广泛流行的G4、G5和G9 3种基因型的特异性IgG抗体与中和抗体水平均显著高于其他组,证实母源抗体可有效传递至乳鼠并发挥保护作用。


综上所述,本研究首次建立了G9P [7] 基因型PoRV的反向遗传操作系统,并利用该平台研制了针对当前PoRV流行基因型的新型三价重组基因工程疫苗,其具有较好的免疫保护效果,可作为预防控制PoRV的候选疫苗,对我国猪轮状病毒的防控具有重要意义。

南京农业大学和江苏省农科院联合培养博士生程曦为论文第一作者,江苏省农科院兽医所李彬研究员、陶然博士和南京农业大学动物医学院杨晓静教授为论文共同通讯作者。该研究得到了国家自然科学基金、江苏省自主创新基金及江苏省卓越博士后计划等项目资助。